本文仅做个人分享,并不能保证内容全部正确,如有错误还请大佬指出,一起分享探讨学习交流.
21年正式赛题下载地址
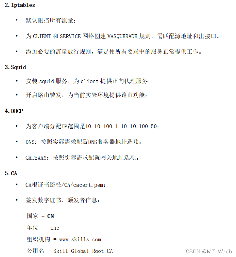
题目

iptables
1 iptables -P INPUT DROP #默认阻止流量
2 https://blog.csdn.net/jk110333/article/details/8229828 #这里给出参考链接 我也不确定此题解法 需要根据实际ip作题
3 iptables -I INPUT -p tcp --dport 80 -j ACCETP #打开80等服务端口
squid
1 apt-get install squid #安装
vim /etc/squid/squid.conf #修改
http_access deny all #修改deny为allow
systemctl restart squid #重启
2 echo "1" > /proc/sys/net/ipv4/ip_forward #写入
syscrl -p #加载参数,开启路由转发
dhcp
安装
apt-get install isc-dhcp-server
要先修改配置文件,填写应用dhcp服务的网卡(这里填写ens36),配置文件在/etc/default/isc-dhcp-server  主配置文件在/etc/dhcp/dhcpd.conf,找到如下配置取消注释并进行修改 
>subnet {分配的IP地址段} netmask {掩码} {
> range {起始ip} {结束ip};
> option domain-name-servers {dns地址};
> option domain-name {域名};
> option routers {网关地址};
> option broadcast-address {广播IP};
> default-lease-time {默认租凭时间};
> max-lease-time {最大租凭时间};
>}
根据需要进行修改后重启服务即可(client要改成dhcp获取地址)
systemctl restart isc-dhcp-server
CA
vim /etc.ssl/openssl.cnf
修改certificate = CA/cacert.pem 
新建CA证书,新建请求按照要求填写国家单位等即可
openssl genrsa -out /CA/caprivate.key 生成CA私钥
openssl req -new -key /CA/caprivate.key -out /CA/carequest.csr CA证书请求
openssl x509 -req -in /CA/carequest.csr -extensions v3_ca -signkey /CA/caprivate.key -out /CA/cacert.pem 建ca证书
参考文章链接:树莓派/Debian Apache2 配置自建 CA 实现 HTTPS(SSL) 服务
|